【专项债券研究】2022地方债预测(一):规模有多大?
来源:
|
作者: 泓创智胜
|
发布时间: 1632天前
|
904 次浏览
|
🔊 点击朗读正文
❚❚
▶
|
分享到:
2022地方债预测
摘要:
11月24日国务院常务会议要求统筹考虑各地实际和促进区域协调发展要求,合理提出明年专项债额度和分配方案,加强重点领域建设,不“撒胡椒面”,研究依法依规按程序提前下达部分额度。12月6日政治局会议指出明年经济工作要稳字当头、稳中求进。宏观政策要稳健有效,继续实施积极的财政政策和稳健的货币政策。积极的财政政策要提升效能,更加注重精准、可持续。
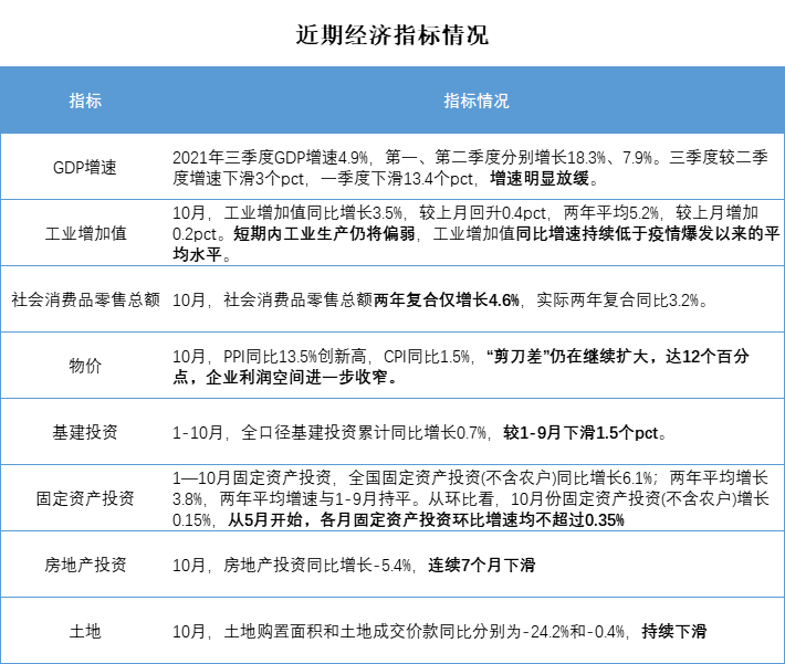
2022年新增专项债券额度有多少?笔者试图根据当前的经济情况、宏观政策及2022年地方债到期情况进行分析,预判2022年额度情况。从各项指标来看,近期经济增速明显放缓,投资增速放缓,延续低速增长,生产偏弱,基建待发力,消费一定程度恢复但仍疲软,PPI与CPI剪刀差进一步加大,企业利润空间收窄,经济面临下行压力。2. 保持经济平稳运行的难度加大,明年经济下行压力或许将更大2021年11月18日的经济形势专家和企业家座谈会上亦提出“我国经济出现新的下行压力,要在高基数上继续保持平稳运行面临很多挑战”。2021年11月19日,央行发布2021年3季度货币政策执行对经济形势的表述由二季度的“国内经济恢复仍然不稳固、不均衡”调整为“国内经济恢复发展面临一些阶段性、结构性、周期性因素制约,保持经济平稳运行的难度加大”。2021年11月24日,国务院常务会议指出面对新的经济下行压力,要加强跨周期调节。多个经济数据和政策会议可以看出当前经济面临新的下行压力,下行压力在增大,周期性因素成分更重。与此同时。新发现的变异毒株Omicron的出现,可能导致疫情进一步蔓延,一些国家采取封锁边境、航空限制等防疫举措,限制全球经济复苏和发展,加之我国外部环境不断复杂,明年经济下行压力或许将更大。当前经济下行压力加大,预计明年经济下行压力或许将更大,需要政策层面更精准的呵护。那明年国家宏观政策会怎么安排?我们试图从中央工作会议、国务院常务会议及近期的财政政策、货币政策来预判明年的宏观政策。
从近期会议的描述看出,11月跨周期调节政策再次从“做好”转向“加强”,同时强调专项债券在跨周期调节中的作用,要扩大有效投资,跨周期调节力度加大,上一次提出要加强跨周期调节是在8月16日国常会,背景为二季度经济数据不及预期。11月19日,央行发布了2021年第三季度《中国货币政策执行报告》,货币政策对于下一季度的安排描述中相对于二季度出现了一些变化。
从三季度与二季度的下一阶段货币政策对比我们关注到:(1)三季度的货币政策执行报告删去了管好货币总闸门和坚决不搞大水漫灌的表述,增加了增强信贷总量增长的确定性描述。(2)三季度货币政策提出下一步要把服务实体经济放到更加突出的位置,稳定市场预期(3)货币政策跨周期调节从二季度的“搞好跨周期调节政策设计”转变为“做好跨周期调节”,货币政策跨周期调节政策设计已完成,进入具体实施阶段。(4)三季度在防范市场风险这里相对二季度新增了“促发展”的描述,提出要“防风险与促发展并重”。以上变化仔细理解,是下一阶段货币政策变化的信号,透露出新的一轮稳增长要来了,货币将适当宽松支持实体经济。3.宏观政策调控加强,更加精准,财政政策继续保持积极,支出加快12月6日政治局会议指出明年经济工作要稳字当头、稳中求进。宏观政策要稳健有效,继续实施积极的财政政策和稳健的货币政策。积极的财政政策要提升效能,更加注重精准、可持续。稳健的货币政策要灵活适度,保持流动性合理充裕。实施好扩大内需战略,促进消费持续恢复,积极扩大有效投资,增强发展内生动力。跨周期调节力度在不断加强,货币政策将适度宽松,在新的经济下行压力下,宏观政策调控力度正在不断加强,更加精准,继续延续积极的财政政策,但是充分考虑债务风险、政策连续性、稳定性,明年的财政政策或与2021年保持相对稳定(继续实施减费降税力度,加大项目建设支出,带动社会资金,扩大有效投资)。这在12月中央经济工作会议中也会有所体现。明年财政收支将进一步趋紧,使财政政策对经济扩张的提振作用受限。除了经济下行令税基收缩之外,地方政府土地出让收入大概率出现负增长,地方政府债务偿还将迎来高峰,并且大部分地区债务率已超100%,债务增长空间有限。但根据经济下行压力加大,考虑到“稳增长”、“持续性”的要求,财政政策仍需保持积极姿态。预计2022年债务规模将与2021年保持稳定,全年地方政府债券规模约7-7.5万亿左右。
2021年截止11月30日,全国已披露发行再融资债券2.91万亿,其中用于偿还到期债券2.49万亿,占比85%。2022年预计将有2.8万亿地方政府债券到期需偿还,根据2021年数据及财政部关于再融资债券发行规模小于到期债券本金规模,分年逐步缩减的政策要求,预计再融资债券用于偿还到期债券规模占比约80%-85%,按此比例计算2022年约2.24万亿-2.38万亿再融资债券用于偿还到期债券,再加上部分再融资债券用于偿还存量债务,再融资债券发行额将高于此规模,预计明年地方再融资债务规模与2021年保持相对稳定。新增一般债额度规模不仅受债务规模影响,同时也受赤字率影响,疫情逐渐好转,预计目标赤字率回归3%的常态水平,一般公共预算赤字通过发行国债和一般债券弥补,赤字率=赤字/GDP,因此一般债券额度=GDP×赤字率×一般债券占赤字比重。2020年、2021年一般债占赤字的占比分别为26%、23%,预计2022年也会保持20%以上水平,故预计新增一般债券规模约0.7万亿-0.8万亿左右。11月24日国常会充分肯定了新增专项债券在经济建设及重大项目推进的作用,同时考虑经济下行、积极财政政策延续,政策稳定性等原因,预计明年新增专项债券规模将保持稳定。同时根据新增专项债券规模=全年地方地方政府债券规模-再融资债券规模-新增一般债券规模,预计全年新增专项债券规模为3.5-3.7万亿左右。
根据经济形势及宏观政策,2022年地方政府债券规模约7-7.5万亿,其中再融资债券规模3万亿左右,一般债券规模0.7-0.8万亿左右,新增专项债券规模3.5-3.7万亿左右。建议各地各单位抓紧利用当前的窗口期加强项目储备,争取利用专项债券资金加快推进一批重大项目建设。