为加强专项债券信息披露管理,财政部要求从2020年4月1日起,各地发行地方政府新增专项债券时,须增加披露地方政府新增专项债券项目信息披露模板,以表格形式展现项目核心信息。
为加强专项债券信息披露管理,财政部要求从2020年4月1日起,各地发行地方政府新增专项债券时,须增加披露地方政府新增专项债券项目信息披露模板,以表格形式展现项目核心信息。《财政部办公厅关于启用地方政府新增专项债券项目信息披露模板的通知》(财办库〔2019〕364号)
2020年3月26日和4月1日深圳和湖北均在新一批新增地方政府专项债券信息披露中使用了新增专项债券项目信息披露模板。
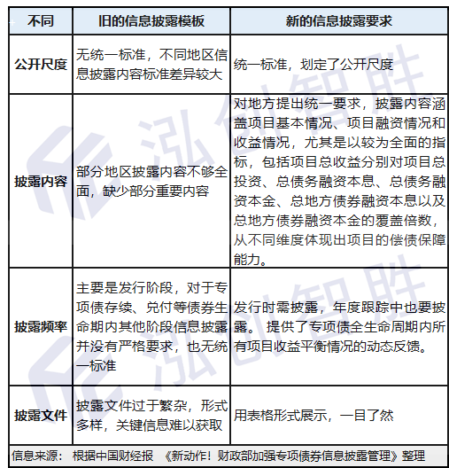
1.新启用的专项债券项目信息披露模板跟以往的信息披露有哪些不同?

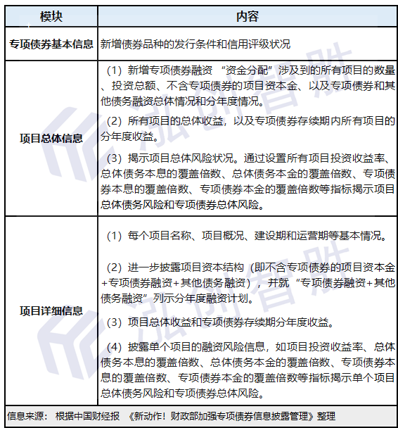
2.新模板包含哪些内容?
信息披露模板共分三个板块,即专项债券基本信息、项目总体信息和项目详细信息。