
李辉,法学博士,北京泓创智胜咨询有限公司战略规划总监,泓创研究院高级研究员。
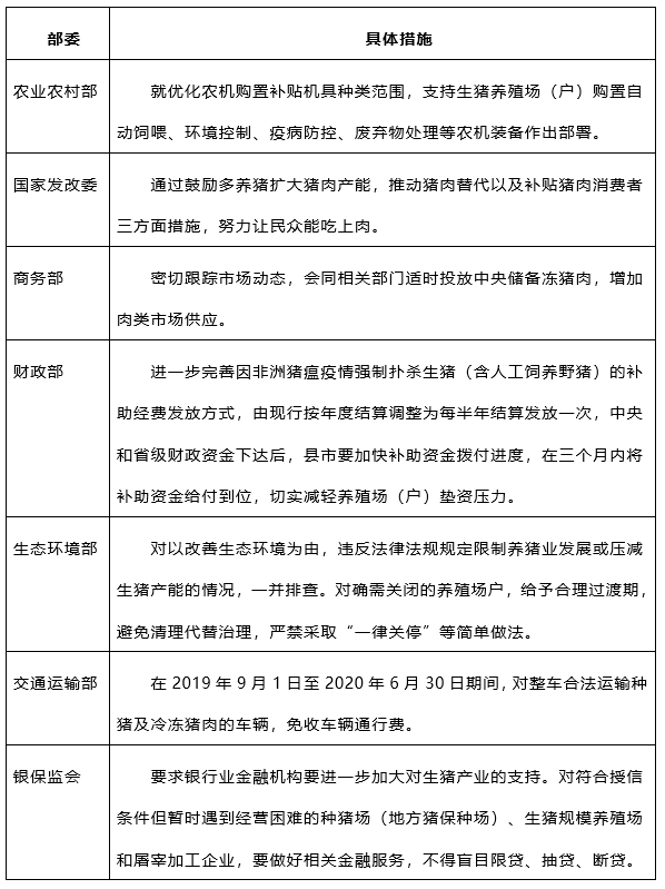
民以食为天,猪肉价格上涨直接关系人民群众菜篮子,影响民众幸福感,本文在分析国家和地方出台的保供稳价具体措施的基础上,探索如何有效利用地方债的运作模式缓解猪肉价格危机。
供给充分是价格稳定的基础,维护猪价稳定必须关注生猪养殖。近年来,生猪养殖正处于一个由传统养殖向现代养殖转型的过程中,规模化养殖得到了较快发展。随着生猪规模化、产业化的发展,原本潜在的由生猪养殖带来的环境污染问题日益显现,随着人们环保意识的增强愈发凸显。种猪场建设、畜禽粪污资源化利用项目旨在建设集约生产、零排放无污染、自繁自养一体的现代化绿色环保养殖生产企业,项目的实施对实现生猪产业与环境保护发展共赢,发展循环经济,建设生态文明,进一步促进经济、社会与生态环境的协调发展有非常重大的意义。
本文探讨的“种猪场建设、畜禽粪污资源化利用项目”中的畜禽粪污仅指狭义的“生猪养殖过程中产生的粪污”,不包括其他养殖类型产生的粪污,特此说明。畜禽粪污资源化利用是以微生物技术为核心,通过对猪排泄物的科学处理,实行农牧结合、相互促进、低投入、高产出、少污染的良性循环的生态养猪系统工程,是集约化养猪发展到一定阶段而形成的亮点,也是生猪养殖可持续发展的需要。






一、项目运作边界
根据《关于做好稳定生猪生产中央预算内投资安排工作的通知》来看,种猪场建设、畜禽粪污资源化利用地方政府专项债券资金模式的应用需要注意以下几个方面:
(一)明确选址问题
种猪场建设、畜禽粪污资源化利用项目的选址需远离城乡居民居住区、隔离条件较好,符合乡镇土地利用总体规划,不在法律法规规定的禁养区内。禁养区是指生活饮用水的水源保护地、风景名胜区、以及自然保护区的核心区和缓冲区;城镇居民区、文化教育科学研究去等人口集中区域;法律、法规规定的其他禁养区。选址手续完备、通过环评,设施齐全,废弃物处理和利用设施合规或者排放达标。
(二)明确布局问题
种猪场建设、畜禽粪污资源化利用项目的布局是根据其最初的需求设定的,并且在相当长一段时间内,不应进行大的调整。种猪场的布局需考量其他关联产业的布局,以减少运营成本的投入。成本较低的地区是优选项,如饲料原料的主产地;劳动力成本、水费、电费成本较低的地区;土地成本较低、粪污处理成本低的地区。
(三)确保设施齐全
种猪场建设、畜禽粪污资源化利用项目的实施需要确定初始投资,其中猪场建设布局和粪污利用的规格标准需要事先确定。建设布局要考虑生活管理区、辅助生产区、生产区、粪污处理区和隔离区等功能区,各区之间界限分明,需符合消毒、隔离、防疫和防火要求。对粪污利用的标准需要考虑粪便、污水与雨水分流设施、贮存设施、粪污厌氧消化和堆沤、有机肥加工、制取沼气、沼渣沼液分离和输送、污水处理、生猪尸体处理等综合利用和无害化处理设施。
(四)明确卫生防疫制度
卫生防疫直接关系种猪场建设、畜禽粪污资源化利用项目的收益,减少风险,需认真对待。防病胜于治病,保持干净卫生,减少猪只的应激反应并定期消毒,病死猪不在生产区内解剖,发生猪瘟疫情等及时上报,并做好病死猪的处理工作。项目一方面需考虑项目的规模效应,同时也要注意与当地畜牧局动物检疫部门、屠宰场检疫部门、畜牧兽医行政管理部门、环保部门的配合,尤其在前期确认项目的可行性时就需做好沟通。
(五)明确运输问题
生猪供应范围广泛,运输不当容易导致非洲猪瘟疫情的蔓延。生猪运输车辆需要满足一定的要求:专用机动车辆,且载重、空间要与所运输的生猪大小、数量相适应;具备防动物排泄物等渗漏、遗撒的设施;配有专业、简易的清洗、消毒设备;车辆内部厢壁和底部要能够耐腐蚀。运输中不在疫区、城镇和集市停留、饮水和饲喂。运输车辆的专业要求可以最大化地减少种猪场建设、畜禽粪污资源化利用项目在运营中的风险和损失,这其中还要考量生猪出栏量以及和其他运输公司合作的衔接,以减少车辆的重复购置。
(六)规范饲料配置、使用控制
购买饲料属于种猪场建设、畜禽粪污资源化利用项目的成本,直接关系项目的收益。猪吃得好,增重快,肉质好,少生病可以降低成本,提高回报。为了保证猪肉品质,所使用的饲料和饲料产品要求疫病清净地区,无腐烂变质,未受农药和某些病原体污染,符合GB13078及农业部105号公告《允许使用的饲料添加剂品种》,并严格按照香港《公众卫生(动物及禽鸟)(化学物残留)》规定要求,禁止使用7种化学物,限量使用37种兽药及化学物,从饲料来源上保证种猪的肉质安全。饲料价格的波动与猪肉价格的波动关联性较大,直接影响运营过程中的成本投入,因此应随时关注玉米、大豆等价格涨幅,必要时做好可替代品的选择与采购。
(七)建立系统全面的信息披露制度。
猪是活体,种猪场建设、畜禽粪污资源化利用项目在养殖过程中和运输途中存在着疫情风险;猪场的主营业务收入和利润主要来源于生猪产品,并且产品品种单一,存在产品相对集中的风险;因市场饱和,会出现猪价大幅下跌的风险。遇影响项目按期足额兑付的重大事项需随时披露。如疫情严重,需同时向相关行政机关汇报、备案。
二、项目运作方式
(一)新建项目
该类项目因涉及到活体养殖,除需要有专项债券的立项、可研、土地规划、环评等各种审批手续外,还需要到畜牧部门办理动物防疫条件合格证。因各地要求可能存在不同,有的地方还需要区畜牧兽医局对项目符合畜禽养殖发展规划的出具符合养殖发展规划证明,有的地方还需先到农业局畜牧部门和当地镇政府农委进行养殖备案。不同地区的项目业主应根据当地的具体要求,做好项目的前期准备工作。新建项目包括建设、布局、设备、车辆、种猪选择、饲料、动物防疫、粪污处理、养殖环境控制、自动饲喂等建设。
(二)改扩建项目
若已建设的种猪场需要进行种猪舍改扩建(公猪室、母猪分娩室、仔猪保育室、隔离室、辅助用房、饲料加工车间、仓库等)、粪便无害化处理(粪尿防渗贮存池、粪便处理发酵池等)、动物防疫、种猪购置、设备购置等,可选择该模式。国务院办公厅近日印发《关于稳定生猪生产促进转型升级的意见》,其中明确要大力发展标准化规模养殖,按照“放管服”改革要求,对新建、改扩建的养猪场(户)简化程序、加快审批。深入开展生猪养殖标准化示范创建,在全国创建一批可复制、可推广的高质量标准化示范场。
三、项目投融资机制
种猪场建设、畜禽粪污资源化利用项目投融资特征具体表现为:
(一)投资特征
种猪场建设、畜禽粪污资源化利用项目的投资内容一般包括猪舍建设、设备购置、饲料购置、运输车辆、粪污无害化处理系统、粪污资源化利用系统等。种猪需要考虑常年存栏曾祖代、祖代原种生产母猪、配套的原种公猪。
项目运营阶段的投资包括饲料费、兽药费、种猪费用摊销、固定资产折旧及维护费、薪资、低值易耗品摊销费、能源费(如水、电、煤等)等若干成本项目和管理费用、财务费用、销售费用、售后服务费用等。
因为猪肉价格和饲料价格会随市场行情出现比较大的变化,猪场的母猪、种公等每年都有适当的更新计划,运营成本每年的变化也会比较明显。
(二)融资特征
种猪场建设、畜禽粪污资源化利用项目,通常以企业自有资金投入为主,运营期内(项目公司)可以取得政府补助,项目资金流入比较稳定。政府重视生猪养殖和畜禽粪污资源化利用,对符合一定要求的项目会提供政府补助。国家发展改革委办公厅、农业农村部办公厅《关于做好稳定生猪生产中央预算内投资安排工作的通知》(发改办农经〔2019〕899号)明确提出,对符合条件的项目县,中央投资补助比例不超过项目总投资的50%,最多不超过3000万元。加大对贫困县的支持力度,中央投资对贫困县的补助比例适当高于非贫困县。中央投资原则上分2年安排,第一年安排50%左右资金。各地对适度规模养殖场标准化改扩建、粪污综合利用项目也有不同程度的补贴。
生猪养殖和畜禽粪污资源化利用的新建和改扩建一次性投入较高,猪群生长周期较长(一般要 6-7 个月),一年之内很难见效益,利润的产生需要一定时间,短期内还款压力较大,有较大融资需求。
四、项目回报机制
种猪场建设、畜禽粪污资源化利用项目的运营收入主要来源于以下几个方面:
第一,年出栏肥猪、猪仔、外销饲料、肉品(包括猪肉和杂碎)。
猪肉是我国城乡居民的传统消费肉品,我国猪肉产量和生猪饲养量居世界第一,其产量仅次于粮食,不仅供应国内市场还供应国际市场。受非洲猪瘟的影响,生猪生产面临滑坡阶段,但从长远来看,这种状况是暂时性的,生猪供需失衡导致猪价依旧看涨。文人墨客“宁可食无肉,不可居无竹”,但广大民众是“宁可居无竹,不可食无肉”。国庆将近,屠宰企业将继续为国庆假期做准备,随着天气转凉,畜禽秋冬消费逐渐恢复,猪价依旧再度看涨,市场潜力较大。
第二,销售服务,向购买猪仔的散养户提供技术指导及优质疫病防治服务,并根据农村散养户的实际经济情况,有针对性地适当提供先货后款服务。
第三,向购买肥猪和肉品的客户提供运输一条龙服务。
第四,粪污处理后的利用和销售。种猪场产生的粪污可以通过全量收集还田利用模式、粪污专业化能源利用模式、固体粪便堆肥利用模式、异位发酵床模式、污水肥料化利用模式等进行发酵加工,形成有机肥,销售给蔬菜、粮农用户。
种猪场建设、畜禽粪污资源化利用项目符合农业产业化发展的要求及生猪养殖规模化、生态化的行业发展趋势,可以保证猪肉供应、丰富城乡居民“菜篮子”,发展城乡经济。有相关需求的项目业主可以在考虑自身情况和国家政策要求的前提下,申请地方债。
关注官方微信公众号,
了解更多资讯