【每周债市0415-0421】1.5万亿元——2019地方债已发行规模创新高
来源:
|
作者: 张金琴 泓创智胜
|
发布时间: 2563天前
|
975 次浏览
|
🔊 点击朗读正文
❚❚
▶
|
分享到:
截止至4月21日,全国37个省市、自治区、计划单列市总计发行371只地方政府债券,债券规模为15358.1054亿元。
其中,江苏、浙江和广东发行专项债券规模位居前三,分别为989.9亿元、563.7亿元和548亿元,安徽、山东、四川、河南等省份紧随其后。
一周债券热点
1、截止至4月21日,全国37个省市、自治区、计划单列市总计发行371只地方政府债券,债券规模为15358.1054亿元。
其中,江苏、浙江和广东发行专项债券规模位居前三,分别为989.9亿元、563.7亿元和548亿元,安徽、山东、四川、河南等省份紧随其后。
2、上周,黑龙江省、江苏省、吉林省共新发行了9只地方政府债券,共计规模580.69亿元。
黑龙江省发行120亿元新增一般债券;江苏省发行171.9亿元专项债券和172.7亿元一般债券,均为再融资债券;吉林省发行116.09亿元新增专项债券。
3、19日,中共中央政治局召开会议,分析研究当前经济形势和经济工作;听取2018年脱贫攻坚成效考核等情况汇报,对打好脱贫攻坚战提出要求。
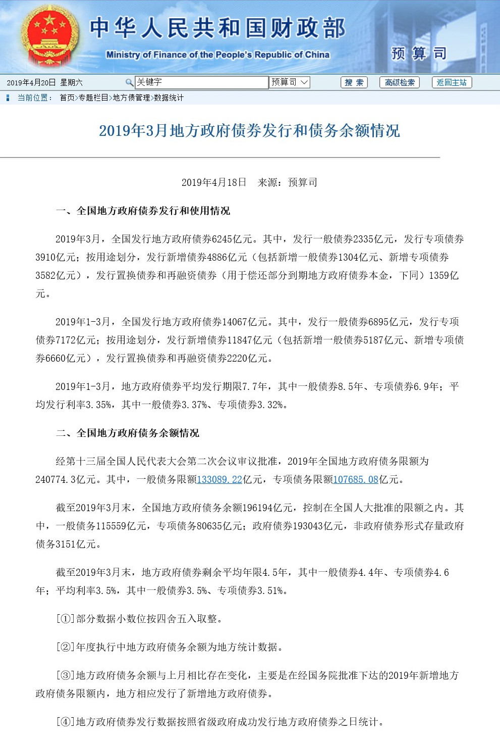
4、17日,财政部公布2019年3月地方政府债券发行和债务余额情况。
截至2019年3月末,全国地方政府债务余额196194亿元,控制在全国人大批准的限额之内。其中,一般债务115559亿元,专项债务80635亿元;政府债券193043亿元,非政府债券形式存量政府债务3151亿元。
5、16日,财政部举行新闻发布会,其中对一季度地方债的发行总结了四大特点:发行进度大幅提前、融资成本显著下降、债券平均年限更长和资金使用重点用于在建项目建设和补短板。
债券相关数据统计
2019年3月地方政府债券发行和债务余额情况

2019.04.15-2019.04.21
地方债发行数据统计
2019.04.15-2019.04.21
地方债发行数据统计
截止至2019.04.21
地方债发行数据统计
截止至2019.04.21
地方债发行数据统计
2019.04.15-2019.04.21
发行结果详情
截止至20190421全国各省市
地方债发行情况汇总
THE END
责任编辑 | 张金琴
数据来源 | 中国债券信息网 财政部
数据整理 | 北京泓创智胜咨询有限公司