
在“双碳”目标引领下,我国正加速构建以新能源为主体的新型电力系统。其中,新型储能项目、虚拟电厂、风电光伏、新能源汽车充换电基础设施(含双向充放电桩)、构网型技术应用五大领域也迎来前所未有的发展机遇。它们相互耦合、协同演进,共同推动能源生产、传输、消费方式的深刻变革。同时,国家针对这些项目也构建起多层次的资金支持体系,包括中央预算内投资、专项债、特别国债、中央专项资金及地方补贴、市场化融资等,为项目开发提供了多样化的融资渠道。
目录
一、新型储能项目
二、虚拟电厂项目
三、风电光伏项目
四、新能源汽车充换电基础设施(含双向充放电桩)
五、构网型技术应用
六、五类项目的区别与联系
七、项目建设资金拼盘分析
八、相关政策支持一览
一、新型储能项目
1、定义:新型储能是指除抽水蓄能外,以输出电力为主要形式的储能技术,包括电化学储能、物理储能、电磁储能等多种技术路线。能够提供惯量支撑,平抑新能源波动,提升电网稳定性,实现“削峰填谷”,缓解供需矛盾,降低负荷峰值,同时促进新能源消纳,使可再生能源利用率提升15-20%。
2、应用场景:独立储能电站通过容量租赁、参与电力现货市场等方式形成可持续商业模式。在电网侧可应用于调峰、调频、备用、黑启动等;在电源侧可配套风光电站,提升消纳与出力可控性;在用户侧可配合削峰填谷、高耗能企业绿电自用等。
3、案例:“滨州北海100MW/200MWh储能电站示范项目”,规模为100MW/200MWh,通过AI技术判断各时间段电价走势,在市场低价时充电,高价时放电,报量报价参与电力现货市场交易,实现了较高的市场收益。“江苏镇江扬中构网型储能项目”,项目建成后光伏就地消纳率从60%提升至90%,年增发电量约120万kWh,电网失电后100ms内完成孤岛转换,保障医疗、通信等重要负荷不断电。
4、发展趋势:截至2025年9月底,中国新型储能装机突破1亿千瓦,占全球40%以上,较“十三五”末增长超30倍。10万千瓦以上占比超2/3,大型化趋势明显。储能时长2小时占76.4%,4小时占16.7%,平均2.34小时。技术层面看,锂电池(主要是磷酸铁锂)占90%以上,压缩空气、液流电池等非锂技术也在加速落地。配储政策推动显著,“新能源+储能”成为鼓励配置模式,新能源项目普遍要求配置10-20%容量、2-4小时时长的储能设施,推动了储能需求增长。
二、虚拟电厂
1、定义:虚拟电厂是基于电力系统架构,运用现代信息通信、系统集成控制等技术,聚合分布式电源、可调节负荷、储能等各类分散资源,作为新型经营主体协同参与电力系统优化和电力市场交易的电力运行组织模式。核心价值在于通过资源聚合实现规模效应,降低电网峰值负荷,提供多元化的电力调节服务。
2、应用场景:电力市场交易,通过调峰辅助服务获得调峰辅助服务收益;城市级负荷聚合,通过聚合一定数量楼宇空调系统,释放负荷调节能力;为微电网、孤岛场景提供稳定支撑;工业园区综合能源管理,在用户侧降低用能成本,提升能源效率等;通过聚合大量小规模能源生产厂商及工业能源用户,实现跨区域资源协调。
3、案例:“国家电网冀北虚拟电厂”,国内最具代表性的虚拟电厂之一,一期项目在秦皇岛、廊坊、张家口三地市开展,将11类用户侧可调资源,29个用户纳入一期示范项目,容量约16万kW。该项目通过参与华北调峰辅助服务市场,累计向华北电网贡献调峰辅助电量7000多MWh。
上海黄浦区商业建筑虚拟电厂,截至2024年上半年,黄浦区虚拟电厂平台已接入商业建筑155幢、6个居民社区、3个电动车充电平台,聚合可调资源约70MW,最大调节潜力50.5MW,柔性负荷调度能力超10%。
4、发展趋势:随着电力市场化改革深入,国内虚拟电厂将逐步由以政策补贴为主向市场型转变。当前全国虚拟电厂调节能力约300-500万千瓦。根据2025年4月国家发改委、国家能源局发布的《关于加快推进虚拟电厂发展的指导意见》,到2027年、2030年,全国虚拟电厂调节能力将分别达到2000万千瓦以上、5000万千瓦以上,资源聚合规模将迅速扩大。随着AI、区块链等技术深度融入,虚拟电厂数字化与智能化水平也将迅速提升。
三、风电光伏
1、定义:风电光伏是新能源领域的两大核心发电技术,均属于可再生能源发电范畴,核心是将自然界中可再生的风能、太阳能转化为电能,具有清洁低碳、资源永续、运行零排放等特点,是全球能源转型的核心力量。包括分布式和集中式两种形式。
2、应用场景:大型风光发电基地,海上风电场等实现新能源外送;通过光伏建筑一体化,实现低碳园区或零碳园区;在农村地区推广分布式光伏、光伏+(如渔光互补、光伏治沙等),助力乡村振兴等;
3、案例:“宁夏中卫300万千瓦光伏基地”,项目位于宁夏回族自治区中卫市沙坡头区常乐镇,是国家“十四五”规划“沙戈荒”大型清洁能源基地的核心项目,也是国内单体规模最大的山地光伏项目,总装机容量300万千瓦。项目首创“板上发电、板间种植、板下修复”三位一体光伏治沙模式,成为全球荒漠化治理典范。
“西安音乐学院交流中心光伏建筑一体化示范应用项目”采用光伏幕墙技术,将太阳能电池组件与玻璃幕墙相结合,实现发电、隔音、隔热、安全、装饰功能于一体,年发电量可达7.4万kWh,相当于年节约标煤约23t,减少二氧化碳排放约62t。
4、发展趋势:风电光伏正加速从补充能源向主体能源跨越,截至2025年10月,中国风电装机达5.82亿千瓦,光伏装机11.26亿千瓦,合计占总装机46%,首次超过火电成为第一大电源类型。发展模式也从单一发电向系统融合转型(风光储一体化、多能互补等)。
四、新能源汽车充换电基础设施(含双向充放电桩)
1、定义:新能源汽车充换电基础设施(含双向充放电桩)是支撑新能源汽车运行的核心能源补给网络,是新型电力系统的重要终端节点,涵盖为新能源汽车提供电能补给的充电设施、换电设施,以及配套的配电、监控、储能等辅助系统。其中,双向充放电桩是充电设施的进阶形态,实现了电能双向流动,使电动车在电网需要时可反向送电,成为分布式储能单元,是车网互动(V2G)的核心载体。
2、应用场景:在高速公路、商圈、小区等区域建设充电设施、换电站等以满足电动汽车日常补能需求的城市公共充换电网络;物流/公交专用充换电场站;车网互动(V2G)双向充放电示范小区,通过双向充电桩参与电网调峰;将充换电设施与储能、光伏结合,构建微电网系统,提高能源利用效率;
3、案例:深圳V2G示范小区:在500台双向充电桩的基础上,构建V2G示范小区,参与电网调峰。该项目通过电力市场套利实现收益,单车主年均收益超2000元;
蔚来换电站网络:截至2025年,蔚来在全国建成超2500座换电站,形成全球最大的换电网络之一。该网络通过换电模式解决电动汽车续航焦虑,同时探索换电站参与电网调节的潜力
4、发展趋势:随着双向充放电技术成熟和政策支持,V2G将进入规模化试点阶段。国家能源局要求到2027年,全国虚拟电厂调节能力达到2000万千瓦以上,V2G是其中的重要组成部分;充电设施将作为配电网的重要组成部分,参与电网规划和运行,提高电网灵活性;充换电设施将与储能、光伏结合,构建微电网系统,提高能源利用效率和系统稳定性。
五、构网型技术应用
1、定义:构网型技术是一种通过电力电子设备(如储能变流器、逆变器)模拟同步发电机特性,自主建立并维持电网电压和频率的控制技术。能够主动支撑电网,提升系统稳定性,提高新能源消纳能力与并网友好性,具备黑启动能力等。
2、应用场景:在高比例新能源接入的弱电网地区(如西北“沙戈荒”基地),解决新能源并网导致的“低惯量、弱支撑”问题,从而保障电网稳定运行;在微电网与离网系统,构建独立、可靠的“能源孤岛”;有助于电网安全与恢复,提升电网韧性,缩短故障恢复时间。
3、案例:“张北柔性直流电网”,总投资约125亿,额定输电能力450万千瓦,线路总长666公里,覆盖区域河北省张家口市至北京延庆区,采用构网型开环控制策略,有效平抑新能源出力波动,减少系统故障。张家口地区风、光资源丰富,可开发规模超8500万千瓦,但本地负荷有限,存在严重弃风弃光问题。“张北柔直工程”将张北、康保、丰宁等地的风电、光伏电力高效汇集、稳定外送至北京负荷中心,显著提升新能源利用率。新能源输送能力提升30%以上,新能源消纳率从88%提高到99%。
4、发展趋势:随着技术成熟,构网型技术将成为新能源并网的“标配”,人工智能也将深度融入构网型技术应用,实现参数的自适应优化和故障的智能诊断,提升系统智能化水平。2024年新增大型光伏电站中构网型逆变器渗透率已超40%。2025年上半年构网型储能装机渗透率突破10%,市场规模超200亿元。新能源基地应用后,弃光/弃风率预计降低10-12%,发电收益提升15-20%,长期运行经济性显著。
六、五类项目的区别与联系
构网型技术应用:核心是“电网稳定剂”,聚焦新能源并网后的电网运行安全,不直接产生或存储电能。
新型储能项目:核心是“能量缓冲器”,聚焦电能的时空转移。存储过剩电能,削峰填谷、平抑波动,是解决新能源消纳的关键手段。
虚拟电厂:核心是“聚合调度者”,聚焦分布式资源的协同利用。不直接拥有能源资产,而是通过数字化技术整合储能、风电光伏、充换电站等分散资源,提升能源利用效率。
风电光伏项目:核心是“能量生产者”,聚焦清洁电能的供给。但出力具有间歇性、波动性。
新能源汽车充换电基础设施(含双向充放电装):核心是“终端互动节点”,聚焦交通工具与电网的连接。双向充放电桩(V2G)可实现“车-网互动”,车辆电池既能充电也能向电网反向输电,成为分布式可调节资源。
综上可以简单地理解为,风电光伏是基础供给,其他四类均为其配套支撑。因为风电光伏的间歇性需要储能存储、构网型技术保障并网稳定、虚拟电厂整合调度、充换电设施消化部分电量。构网型技术是共同的技术底座,风电光伏、储能、双向充放电桩等接入电网时,通过构网型技术提升可控性,才能被虚拟电厂有效整合,参与电网调度。而虚拟电厂则是协同的核心枢纽。它可将分散的储能、风电光伏、双向充放电桩聚合,通过构网型技术保障稳定运行,实现最大化新能源消纳和电网效率。
在实际工作中,以上五类新型电力系统建设项目往往交织在一起,互相协同,紧密联系。
案例一:滨化集团北海滨华新材料源网荷储一体化项目

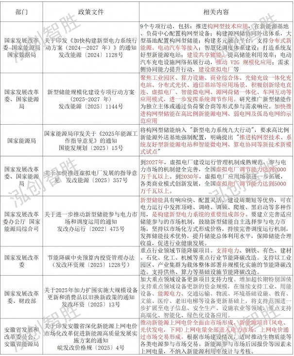
项目集风电、光伏、新型储能、虚拟电厂、构网型技术于一体。 案例二:广东省珠海市公交新能源车网互动能源综合利用项目 项目集光伏、新能源汽车充换电基础设施(含双向充放电桩)、新型储能、虚拟电厂聚合于一体。 此类项目往往具备较好的综合收益,包括充电服务费、V2G放电收入、光伏自发自用收入、储能参与电网的峰谷价差收入、参与电网调频、调峰辅助收益等。对于项目建设融资亦有较大帮助,上述“珠海市公交新能源车网互动能源综合利用项目”就是通过专项债与市场化融资取得了76%以上的建设资金,大大缓解地方财政当期建设资金支出压力。 七、项目建设资金拼盘分析 1、地方政府专项债,2025年投向领域能源方向,明确支持新能源项目(风电光伏、可再生能源供热(制冷)、新能源汽车充换电基础设施(含双向充放电桩)、核电及核能综合利用、抽水蓄能);构网型技术应用、新型储能项目、虚拟电厂等新型电力系统先进设施。 2、中央预算内投资,《绿色低碳先进技术示范工程实施方案》(发改环资)〔2023〕1093号中明确,中央预算内资金积极支持源头减碳类非化石能源先进示范项目,其中包括风电光伏、先进电网和储能示范项目、虚拟电厂、新能源汽车车网互动等方向。 3、超长期特别国债,《国家能源局关于组织开展新型电力系统建设第一批试点工作的通知》(国能发电力〔2025〕53号)明确坚持重点突破,先期围绕构网型技术、系统友好型新能源电站、智能微电网、算力与电力协同、虚拟电厂、大规模高比例新能源外送、新一代煤电等七个方向开展试点工作,统筹用好超长期特别国债等资金渠道,对符合支持方向和政策要求的试点项目予以支持。 4、鼓励各类金融机构按照市场化、法治化原则加大对绿色低碳示范工程融资支持力度。创新投融资方式,加强气候投融资等绿色金融和转型金融产品对示范项目的支持力度。 八、相关政策支持一览 为支持、推动新型电力系统项目建设,近年,国家密集出台了一系列政策,摘录如下:


关注官方微信公众号,
了解更多资讯