案例 | 河北省“渤海新区中捷智慧城市建设”项目
来源: | 作者: 泓创智胜 | 发布时间: 904天前 | 1449 次浏览 | 🔊 点击朗读正文 ❚❚ | 分享到:

信息来源


  专项债券信息网  


本项目建设聚合与市民生活息息相关的政务信息及便民服务信息,为市民提供一站式服务,充分对接和共享公安、城管、交通、政务、教育、医疗等各领域信息资源,让市民轻松享受个性化和便捷化的综合信息服务,构建高效的市民服务保障体系。本项目收入来源丰富,包含了银行、保险、医疗、民生等多个方面,全面考虑收入来源的可得性,使项目拥有持续经营能力,抗风险能力。

发行情况

截至2023年8月,累计发行1批次,累计发行金额21000.00万元,期限为20年。

项目背景

本工程通过建设中捷智慧城市,通过统一的城市智慧化基础搭建,实时感知城市状况,利用基础的大数据平台,为城市管理者提供数据资源与决策依据,提高城市管理与面向市民服务的水平与质量。智慧中捷为现代城市的智慧运营带来实际效能,使城市管理者拥有在城市层面统一管理与直接运营的主场,实时把握城市状态。为城市管理者提供实时、准确的信息与通信服务,将城市的微观信息汇总为城市层面的宏观信息,同时准确直接地将指令传达到城市一线。

本项目的建设使城市状态能面向公众透明展示,形成信息互动。运营中心信息在大屏、桌面和移动端等多途径发布,不仅让管理者能第一时间更新城市运营的重要信息,更让每个市民在生活中能感受到城市脉搏、共享城市发展的成果。

项目单位

沧州渤海新区中捷产业园区城市管理局

建设内容

本项目的建设内容为智慧城市1底座(即智慧城市数字大脑);1中枢平台(包括业务中台、数据中台、人工智能平台等);15项智慧应用(包括城市运行管理服务平台、智慧城市超级APP、智慧医疗、智慧教育、智慧消防、智慧交通、智慧环保、智慧住建等)。

资金筹措

本项目总投资为26775.74万元,资金来源于财政拨款以及地方政府专项债券。其中项目资本金:5775.74万元,占总投资的21.57%;此项目拟申请专项债券共计21000.00万元,占总投资的78.43%。

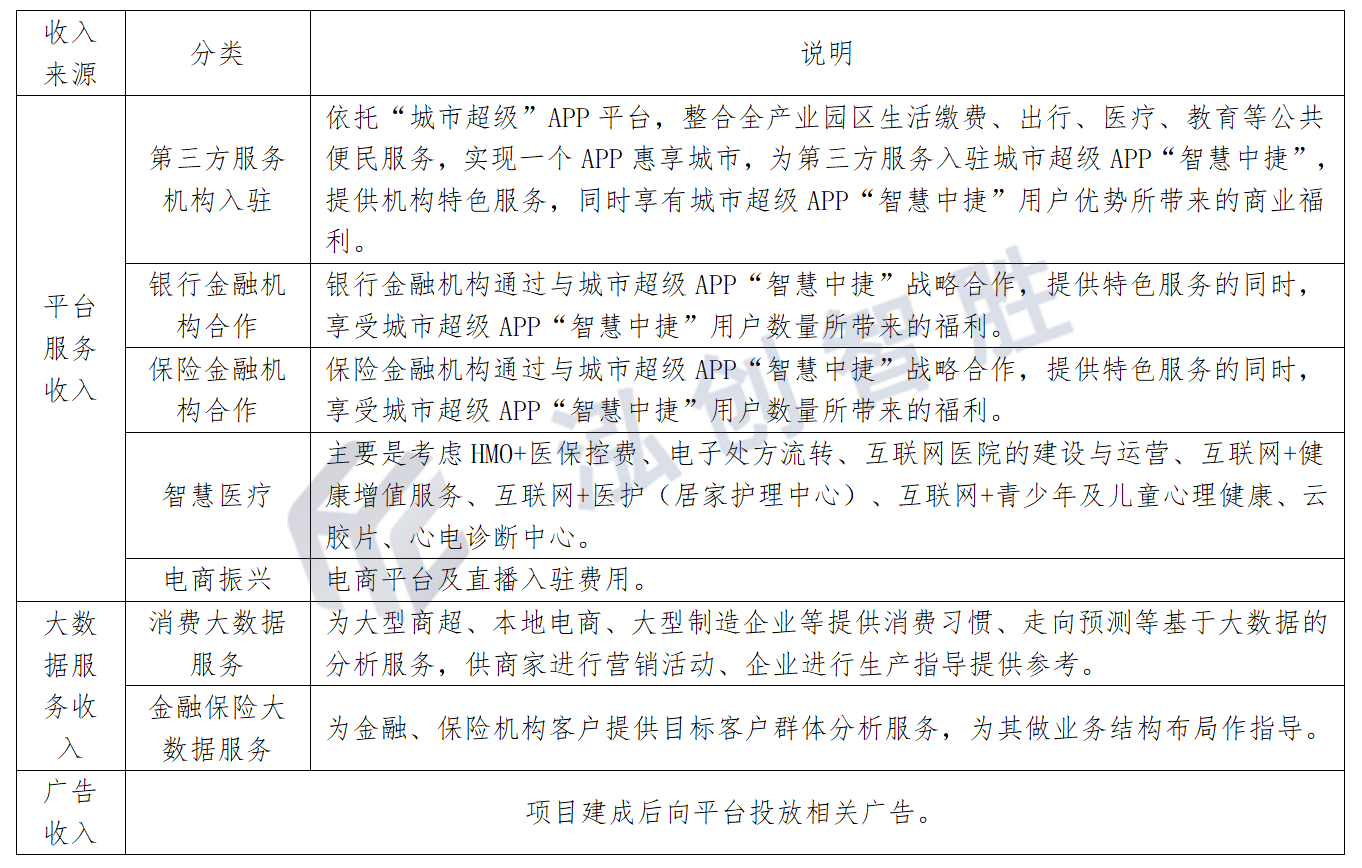
收入来源

本项目收入来源为平台服务收入、大数据服务收入、广告收入

总结

本项目借助于现代化信息技术,构建公共安全体系、智能交通体系、社会安防体系和应急联动体系,使城市治理水平更加科学化、精细化和智能化,使公共服务更加便捷惠民。本项目的建设不仅实实在在地便捷了市民的生活,而且对渤海新区的智慧化建设也具有深远的意义。


关注官方微信公众号,

了解更多资讯