第180问
近年来,我国政府债务规模日渐增大,新增专项债券发行成为政府融资的主要途径之一。而新增专项债券的偿还方式,也成为了市场关注的焦点之一。本文将从理解新增专项债券的基本概念开始,探讨其还本方式的主要形式及其优缺点。新增专项债券,是指省、自治区、直辖市政府(含经省级政府批准自办债券发行的计划单列市政府)为有一定收益的公益性项目发行的、约定一定期限内以公益性项目对应的政府性基金或专项收入还本付息的政府债券。
新增专项债券强调专款专用,也即新增专项债券的募集资金纳入政府性基金预算管理,并专项用于特定用途,不得挪用、不得用于经常性支出。专项债券项目单位可以为政府部门、行政企事业单位和国有企业。
新增专项债券是落实积极财政政策的重要抓手,其发行规模和用途需经过严格审核,保证其完全符合新增专项债券的发行条件。新增专项债券的发行有助于地方政府筹集资金,并将资金投入基础设施建设等各类重要项目,从而达到促投资、稳经济的作用。目前我国随着新增专项债规模不断扩大并逐渐进入还本期,债券集中偿还压力开始显现。为了保障债务能够按约定时间到期偿还,各地政府通常会规定还本方式。在提出还本方式的时候,各地政府通常会综合考虑市场需求、政府财力、项目情况等因素来做出决策。目前,全国新增专项债券还本方式主要有以下几种:(1)分年还本:债券到期之前,采用分期偿还的方式进行还款。将债券本金及到期利息分摊在不同的年份中分期还清。(2)到期一次性还本:债券到期后,一次性偿还本金。(3)提前还本(含权债券)¹:债务人可选择行使提前赎回选择权,提前进行还本,也可不行使权力,到期还本。(4)续发还本:在原有专项债券到期后,发行新的专项债券来偿还原有专项债券的方式;即政府发行新的专项债券来筹集资金,用于偿还到期的旧专项债券本金。表 1 2018年—2022年关于还本方式的主要政策文件
作为一种政府融资方式,新增专项债券已经成为了国家基建项目建设中最为普遍的债务工具之一。但是,如果新增专项债券不能及时偿还,就会导致“债台高筑”,最终引发债务危机,尤其是当经济出现下行压力时,还债难度会加大。因此,需要提前制定还本计划,通过分年还本、到期一次性还本、提前还本(含权债券)、续发还本等方式降低偿债危机。此外,不同种类的债券还本方式也存在差异,每一种还本方式都有自己的优缺点:表 2 还本方式的优缺点整理
从2015年6月至2023年5月底,根据中国债券信息网所披露信息统计,目前新增专项债券还本方式应用最广泛的是到期一次性偿还本金的方式。这种方式的特点是每年仅需支付利息,不需偿还本金,前期还款压力较小,资金利用率高。2018年首次出现部分地方也会采用分年度支付一定比例本息的方式进行还本,近年发行规模呈上升趋势,但相比较于到期一次性还本,分年还本方式较少使用。表 3 2015年—2023年5月全国还本方式及其发行情况 (单位:亿元)

数据来源:专项债券信息网
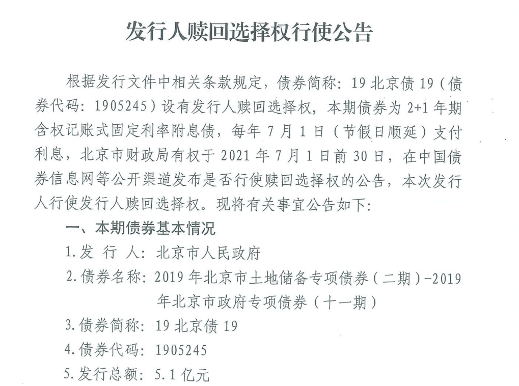
(说明:“2019年北京市专项债券十一期”发行5.1亿元,发行人行使了提前赎回选择权,本数据表按照到期一次性还本计算。)截至目前,仅有北京发行的“2019年北京市政府专项债券十一期”行使了提前赎回选择权。另外,在2023年03月09日“第十四届全国人民代表大会财政经济委员会”,会议中提出“强化专项债券还本付息资金收支核算管理,探索建立专项债券本金提前偿还机制。”
综上所述,目前新增专项债券市场上所应用的还本方式涉及“到期一次性还本、分年还本、提前一次性还本”,不同的还本方式落地的情况不同,都有不同的偿还优势。在实际应用中,需要再综合考虑地方政府实际情况、项目情况、还款能力等因素的情况下,选择最适合的还本方式,选择合适的还本方式是促进政府专项债券发展的关键。